
Definições
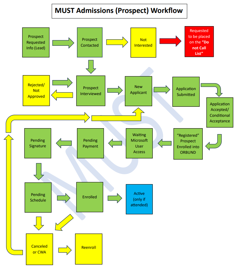
Informações Solicitadas pelo Prospect – Um estudante potencial enviou uma solicitação (lead) pedindo mais informações sobre a MUST e seus programas.
Prospect Contatado – Um representante de admissões da MUST entrou em contato em resposta à solicitação do prospect. O representante poderá agendar uma ligação, marcar uma entrevista para fornecer informações ou realizar a entrevista imediatamente.
Não Interessado – O prospect decidiu que, no momento, não tem interesse em se matricular na MUST ou em seus programas. Isso também inclui leads interessados em um programa que não oferecemos. O lead permanecerá com esse status e poderá ser contatado futuramente para acompanhamento.
Solicitou Inclusão na “Lista de Não Ligar” – O prospect pediu especificamente para ser incluído na lista de não chamadas, dizendo algo como: “por favor, me coloque na lista de não ligar” ou “remova-me da sua lista de chamadas”. Esse lead NÃO será contatado novamente.
Prospect Entrevistado – O representante de admissões entrevistou o prospect para verificar se ele atende aos requisitos de admissão, fornecer informações sobre a universidade e seus programas, e explicar o processo de matrícula.
Rejeitado/Não Aprovado – O prospect foi rejeitado ou não aprovado por não atender aos requisitos de entrada ou por outros motivos relacionados. O lead poderá ser contatado no futuro para verificar se passou a atender aos requisitos.
Novo Candidato – O prospect se candidatou e demonstrou interesse em um programa da MUST. Ainda está pendente a entrega de toda a documentação.
Candidatura Enviada – O candidato enviou toda a documentação, e a aplicação está pronta para ser analisada pelo representante e/ou diretor de admissões.
Candidatura Aceita – A documentação foi analisada e o prospect foi aceito para se matricular em um programa da MUST.
Aceitação Condicional – A documentação foi analisada e identificou-se que há itens faltando ou pendências. O prospect deve entregar os documentos ou resolver a questão para avançar no processo. A não resolução resultará no cancelamento da candidatura.
Prospect Matriculado no ORBUND – A Secretaria pode agora matricular o prospect no nosso Sistema de Gestão Acadêmica como futuro aluno matriculado.
Aguardando Acesso ao Usuário Microsoft – O prospect está aguardando o recebimento do acesso de usuário Microsoft pelo departamento de TI.
Pagamento Pendente – O registro do prospect está em “aguardo” para processamento de pagamento. Após o pagamento inicial, o registro pode avançar para o próximo status.
Aguardando Agendamento – O aluno já pagou as taxas iniciais, assinou todos os documentos e aguarda ser agendado para as aulas pela Secretaria.
Cancelado – O registro do prospect foi cancelado por falta de pagamento, por não iniciar as aulas ou por não avançar no processo de matrícula. Um aluno com registro cancelado pode se reinscrever, mas deverá enviar nova documentação se for para datas futuras.
CWA (Cancelamento com Frequência) – O prospect iniciou as aulas (registrou presença) na primeira semana do curso, mas decidiu cancelar ou se retirar durante o período inicial de inclusão/retirada de disciplinas (7 dias corridos).
Reingresso – Qualquer aluno que anteriormente se candidatou a um programa, mas não iniciou (Cancelado) ou foi classificado como CWA. Este status NÃO deve ser aplicado a alunos anteriormente Desistentes, Expulsos ou que se Retiraram formalmente.
Ativo – O aluno compareceu à aula na primeira semana e registrou presença.
Este artigo foi útil?
Que bom!
Obrigado pelo seu feedback
Desculpe! Não conseguimos ajudar você
Obrigado pelo seu feedback
Feedback enviado
Agradecemos seu esforço e tentaremos corrigir o artigo