
Definiciones
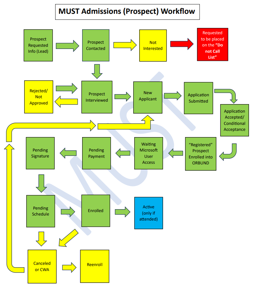
Información Solicitada por el Prospecto – Un estudiante potencial envió una solicitud (lead) para obtener más información sobre MUST y sus programas.
Prospecto Contactado – Un representante de admisiones de MUST se comunicó en respuesta a la solicitud del prospecto. El representante puede agendar una llamada, programar una entrevista para brindar información o realizarla de inmediato.
No Interesado – El prospecto decidió que por el momento no está interesado en inscribirse en MUST ni en sus programas. También se incluye aquí a los leads interesados en un programa que no ofrecemos. El lead permanecerá con este estado y podrá ser contactado más adelante para seguimiento.
Solicitó ser Incluido en la “Lista de No Llamar” – El prospecto solicitó específicamente ser incluido en la lista de no llamadas, diciendo algo como: “por favor, agrégame a la lista de no llamar” o
“elimíname de su lista de llamadas”. Este lead NO será contactado en el futuro.
Prospecto Entrevistado – El representante de admisiones entrevistó al prospecto para confirmar que cumple con los requisitos de admisión, brindar información sobre la universidad y sus programas, y explicar el proceso de inscripción.
Rechazado/No Aprobado – El prospecto fue rechazado o no aprobado por no cumplir con los requisitos de ingreso u otros motivos relacionados. El lead podrá ser contactado más adelante para verificar si ya cumple con los requisitos.
Nuevo Solicitante – El prospecto ha solicitado su ingreso y expresó interés en un programa de MUST. Todavía está pendiente la entrega de toda la documentación.
Solicitud Enviada – El solicitante completó todos los documentos y la solicitud está lista para ser revisada por el representante o director de admisiones.
Solicitud Aceptada – La documentación fue revisada y el prospecto ha sido aceptado para inscribirse en un programa de MUST.
Aceptación Condicional – La documentación fue revisada y se determinó que hay elementos faltantes o problemas pendientes. El prospecto debe entregar los documentos o resolver la situación para continuar el proceso. De no hacerlo, su solicitud será cancelada.
Prospecto Inscrito en ORBUND – La Secretaría puede ahora inscribir al prospecto en nuestro Sistema de Gestión Estudiantil como futuro estudiante matriculado.
Esperando Acceso de Usuario Microsoft – El prospecto está esperando recibir el acceso de usuario Microsoft por parte del departamento de TI.
Pago Pendiente – El registro del prospecto está en “espera” por el procesamiento del pago. Una vez realizado el pago inicial, el registro puede avanzar al siguiente estado.
Esperando Programación – El estudiante pagó sus tasas iniciales, firmó todos los documentos y está esperando ser programado para las clases por la Secretaría.
Cancelado – El registro del prospecto fue cancelado por falta de pago, no iniciar clases o no avanzar en el proceso de inscripción. Un estudiante con registro cancelado puede volver a postularse, pero deberá completar toda la documentación nuevamente si es para futuras fechas de inicio.
CWA (Cancelación con Asistencia) – El prospecto inició las clases (registró asistencia) durante la primera semana del programa, pero decidió cancelar o retirarse durante el período inicial de Add/Drop (7 días calendario).
Reingreso – Cualquier estudiante que anteriormente se postuló a un programa pero no inició (Cancelado) o fue clasificado como CWA. Este estado NO se aplica a estudiantes previamente Retirados, Expulsados o que Abandonaron.
Activo – El estudiante asistió a clase la primera semana y registró asistencia.
¿Le fue útil este artículo?
¡Qué bueno!
Gracias por sus comentarios
¡Sentimos mucho no haber sido de ayuda!
Gracias por sus comentarios
Comentarios enviados
Agradecemos su iniciativa, e intentaremos corregir el artículo