
Definitions
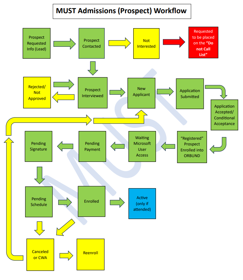
Prospect Requested Info – A prospective student sent a request (lead) for more information regarding MUST and our programs.
Prospect Contacted – A MUST admissions representative has reached out in response to the prospect's request. The representative may schedule a call back, set up an interview to provide information, or immediately conduct the interview.
Not Interested – The prospect has decided they are not interested at this time in enrolling at MUST or in our programs. This also includes leads interested in a program we do not offer. The lead will remain in this status and may be contacted later for follow-up.
Requested to be Placed on “Do Not Call List” – The prospect specifically requested: “please put me on the do not call list” or “remove me from your call list” or a similar request. This lead WILL NOT be contacted in the future.
Prospect Interviewed – An admissions representative interviewed the prospect to ensure they meet the admission requirements, provided information about the university and our programs, and explained the enrollment process.
Rejected/Not Approved – The prospect was rejected or not approved for not meeting the entrance requirements or due to other related issues. The lead may be contacted in the future to see if they now meet the requirements.
New Applicant – The prospect has applied and expressed interest in a MUST program. Submission of required documents is still pending.
Application Submitted – The applicant has submitted all required documents, and the application is ready for review by the Admissions Representative and/or Director of Admissions.
Application Accepted – Documents have been reviewed and the prospect has been accepted to enroll in a MUST program.
Conditional Acceptance – Documents have been reviewed and it was determined that some items are missing or there are pending issues. The prospect must submit the missing documents or resolve the issue to move forward in the process. Failure to do so will result in cancelation of the application.
Prospect Enrolled into ORBUND – The Registrar may now enroll the prospect into our Student Management System as a future enrolled student.
Waiting Microsoft User Access – The prospect is waiting to receive Microsoft user access from the IT department.
Pending Payment – The prospect's record is on hold for payment processing. Once the student makes the initial payment, the record can move to the next status.
Pending Schedule – The student has paid the initial fees, signed all required documents, and is waiting to be scheduled for classes by the Registrar’s Office.
Canceled – The prospect's record was canceled due to failure to pay, failure to start classes, or failure to move forward in the enrollment process. A canceled student may reapply for future start dates but must complete new documentation.
CWA (Cancel With Attendance) – The prospect began classes (posted attendance) during the first week of the program but decided to cancel or withdraw during the Add/Drop period (7 calendar days).
Reenroll – Any student who previously applied to a program but did not start (Canceled) or was placed in CWA status. This status DOES NOT apply to students who were previously Dropped, Dismissed, or Withdrew officially.
Active – The student attended class during the first week and posted attendance.
Was this article helpful?
That’s Great!
Thank you for your feedback
Sorry! We couldn't be helpful
Thank you for your feedback
Feedback sent
We appreciate your effort and will try to fix the article